您当前的位置:主页 > 新利18平台 > 18luck体育登录资料
2021年08月19日13:55 来源:财务室点击: 次
目录
第一部分《上海文学》杂志社概况
一、主要职能
二、机构设置
第二部分《上海文学》杂志社2020年度部门决算表
一、收入支出决算总表
二、收入决算表
三、支出决算表
四、财政拨款收入支出决算总表
五、一般公共预算财政拨款支出决算表
六、一般公共预算财政拨款基本支出决算表
七、一般公共预算财政拨款“三公”经费支出决算表
八、政府性基金预算财政拨款收入支出决算表
九、国有资本经营预算财政拨款收入支出决算表
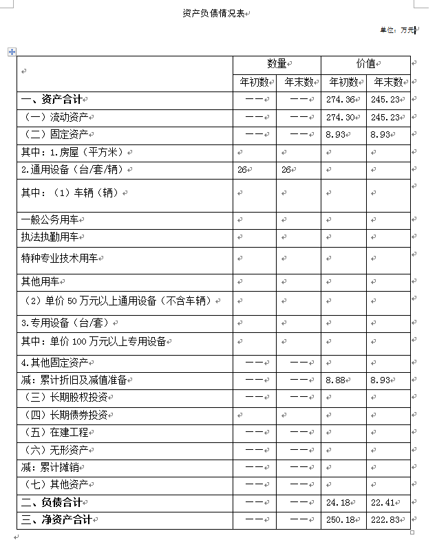
十、资产负债情况表
第三部分《上海文学》杂志社2020年度部门决算情况说明
一、收入支出决算总体情况说明
二、收入决算情况说明
三、支出决算情况说明
四、财政拨款收入支出决算总体情况说明
五、一般公共预算财政拨款支出决算情况说明
六、一般公共预算财政拨款基本支出决算情况说明
七、一般公共预算财政拨款“三公”经费支出决算情况说明
八、政府性基金预算财政拨款收入支出决算情况说明
九、国有资本经营预算财政拨款收入支出决算情况说明
十、预算绩效管理情况说明
十一、其他重要事项说明
第四部分名词解释
第一部分《上海文学》杂志社概况
一、主要职能
《上海文学》杂志社是上海市作家协会下属差额拨款事业单位。
主要职能包括:发表内容健康、具有较高水准的中、短篇小说、诗歌、散文和文学评论。
二、机构设置
《上海文学》杂志社设4个内设机构,包括:社长办公室、编辑部、财务部、办公室。














第三部分《上海文学》杂志社2020年度决算情况说明
一、收入支出决算总体情况说明
《上海文学》杂志社2020年度收入支出总计928.67万元。与2019年度相比,收入支出总计减少142.69万元,下降13.32%。主要原因:收入减少。
二、收入决算情况说明
本年收入合计716.09万元,其中:财政拨款收入204.39万元,占28.55%;事业收入119.38万元,占16.67%;其他收入392.31万元,占54.78%.
三、支出决算情况说明
本年支出合计745.77万元,其中:基本支出353.12万元,占47.35%;项目支出392.66万元,占52.65%。
四、财政拨款收入支出决算总体情况说明
《上海文学》杂志社2020年度财政拨款收入支出总计204.39万元。与2019年度相比,财政拨款收入支出总计增加6.79万元,增长3.43%。主要原因:人员经费增加。
五、一般公共预算财政拨款支出决算情况说明
(一)一般公共预算财政拨款支出决算总体情况
一般公共预算财政拨款支出204.39万元,占本年支出合计的27.41%。与2019年度相比,一般公共预算财政拨款支出增加6.79万元,增长3.43%。主要原因:人员经费增加。
(二)一般公共预算财政拨款支出决算结构情况
一般公共预算财政拨款支出204.39万元,主要用于以下方面:
1.“文化旅游体育与传媒支出153.94万元。
2.“社会保障和就业支出”30.13万元。
3.“卫生健康支出”11.70万元。
4. “住房保障支出”8.62万元。
(三)一般公共预算财政拨款支出决算具体情况
一般公共预算财政拨款支出年初预算为204.39万元,支出决算为204.39万元,完成年初预算的100%。
1、其他文化和旅游支出。主要用于:基本支出和项目支出。年初预算为153.94万元,支出决算为153.94万元。
2、机关事业单位基本养老保险缴费支出。主要用于:职工养老保险费的缴纳。年初预算为19.71万元,支出决算为19.71万元。
3、机关事业单位职业年金缴费支出。主要用于:职工年金的缴纳。年初预算为9.86万元,支出决算为9.86万元。
4、其他行政事业单位离退休支出。主要用于:退休职工的活动经费。年初预算为0.56万元,支出决算为0.56万元。
5、职工基本医疗保险。主要用于:职工医疗保险费的缴纳。年初预算为11.70万元,支出决算为11.70万元。
6、住房公积金。主要用于:职工住房公积金的缴纳。年初预算为8.62万元,支出决算为8.62万元。
六、一般公共预算财政拨款基本支出决算情况说明
一般公共预算财政拨款基本支出195.43万元。其中:人员经费181.03万元,主要包括:基本工资、津贴补贴、绩效工资、其他社会保障缴纳、机关事业单位基本养老保险缴纳、职业年金缴纳,职工基本医疗保险缴纳,住房公积金缴纳。
公用经费14.40万元,主要包括:办公费、印刷费、邮电费、工会经费、福利费。
七、一般公共预算财政拨款“三公”经费支出决算情况说明
(一)“三公”经费财政拨款支出决算总体情况说明。
“三公”经费财政拨款支出年初预算为0.00万元,支出决算为0.00万元,完成预算的0%,其中:因公出国(境)费决算为0.00万元,完成预算的100%;公务用车购置及运行维护费支出决算为0.00万元,完成预算的100%;公务接待费支出决算为0.00万元,完成预算的100%。
2020年度“三公”经费财政拨款支出决算数比2019年度减少(增加)0万元,下降(增长)0%,其中:因公出国(境)费支出决算减少(增加)0万元,下降(增长)0%;公务用车购置及运行维护费支出决算减少(增加)0万元,下降(增长)0%;公务接待费支出决算减少(增加)0万元,下降(增长)0%。
(二)“三公”经费财政拨款支出决算具体情况说明。
《上海文学》杂志社2020年度无“三公”经费财政拨款支出。
八、政府性基金预算财政拨款收入支出决算情况说明
《上海文学》杂志社2020年度无政府性基金预算财政拨款收入和支出。
九、国有资本经营预算财政拨款收入支出决算情况说明
《上海文学》杂志社2020年度无国有资本经营预算财政拨款收入和支出。
十、预算绩效管理情况说明
《上海文学》杂志社2020年度预算绩效管理工作开展情况如下:本部门建立了如下预算绩效管理制度:《上海文学》杂志社预算管理制度,建立了《上海文学》杂志社的预算绩效管理工作机制;全过程绩效管理实施情况:编报绩效目标的2020年度项目3个,涉及预算金额391万元;绩效跟踪评价的2020年度项目3个,涉及预算金额391万元;绩效自评的2020年度项目2个,涉及预算金额106.4万元,平均得分85分(其中,绩效评级为“优”的项目0个;绩效评级为“良”的项目2个;绩效评级为“合格”的项目0个;绩效评级为“不合格”的项目0个。绩效自评中共发现问题0个,已经完成整改的0个,正在整改的0个)。
十一、其他重要事项的情况说明
(一)机关运行经费支出情况
《上海文学》杂志社2020年度无机关运行经费支出。
(二)政府采购支出情况
《上海文学》杂志社2020年度政府采购金额(以合同签订为准)为0万元,其中:货物采购金额0万元、工程采购金额0万元、服务采购金额0万元。
2020年度本部门面向中小企业预留政府采购项目预算金额0万元,面向小微企业预留政府采购项目预算金额0万元。在面向中小企业预留的政府采购项目中,由中小企业供应商中标或成交的,采购金额0万元;在面向小微企业预留政府采购项目中,由小微企业供应商中标或成交的,采购金额0万元;在其他政府采购项目中,由中小企业供应商中标或成交的,采购金额0万元。
(三)车辆、房屋特殊占用情况
《上海文学》杂志社2020年度无车辆/房屋特殊占用情况说明。
第四部分名词解释
一、财政拨款收入:指单位本年度从本级财政部门取得的财政拨款,包括一般公共预算财政拨款、政府性基金预算财政拨款和国有资本经营预算财政拨款。
二、事业收入:指事业单位开展专业业务活动及其辅助活动取得的收入。主要是:期刊收入、服务费收入、广告费收入等。
三、经营收入:指事业单位在专业业务活动及其辅助活动之外开展非独立核算经营活动取得的收入。
四、其他收入:指单位取得的除“财政拨款收入”、“事业收入”、“经营收入”等以外的收入。主要是:专项收入、银行存款利息收入,增值税先征后退退税收入等。
五、年初结转和结余:指以前年度尚未完成、结转到本年按有关规定继续使用的资金。
六、年末结转和结余:指本年度或以前年度预算安排、因客观条件发生变化无法按原计划实施,需延迟到以后年度按有关规定继续使用的资金。
七、基本支出:指单位为保障机构正常运转、完成日常工作任务而发生的各项支出。
八、项目支出:指单位为完成特定的行政工作任务或事业发展目标,在基本支出之外发生的各项支出。
九、经营支出:指事业单位在专业活动及辅助活动之外开展非独立核算经营活动发生的支出。
十、“三公”经费:指单位使用本级财政拨款安排的因公出国(境)费、公务用车购置及运行维护费和公务接待费。其中:因公出国(境)费反映单位参加国际合作交流、重大项目洽谈、境外培训研修等的国际旅费、国外城市间交通费、住宿费、伙食费、培训费、公杂费等支出;公务接待费反映全国性专业会议、国家重大政策调研、专项检查以及外事团组接待交流等执行公务或开展业务所需住宿费、交通费、伙食费等支出;公务用车购置及运行维护费反映编制内公务车辆的报废更新,以及用于安排市内因公出差、公务文件交换、日常工作开展等所需公务用车燃料费、维修费、过路过桥费、保险费等支出。
十一、机关运行经费:指行政单位和参照公务员法管理的事业单位使用一般公共预算财政拨款安排的基本支出中的日常公用经费支出。